Easy.Beam Features

Ganzheitlicher Ansatz bei der statischen Analyse von hybriden Tragstrukturen mit Membranen


Flexibilitätsellipsoide zur einfachen Beurteilung der Tragstruktur


Berechnung von Eigenfrequenzen und Eigenformen


Export zu gängiger Stahlsoftware

Geometrisch nichtlineare Balkenanalyse - Easy.Beam

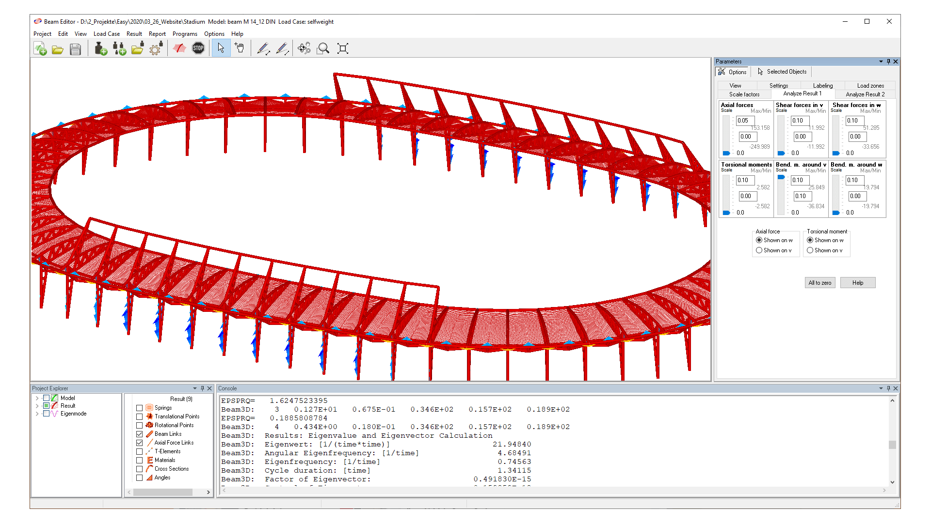
Easy.Beam erweitert Easy.Stat durch die Möglichkeit der geometrisch nichtlinearen Balkenanalyse. Das Modul ist ein ganzheitlicher Ansatz für die statische Analyse von hybriden Tragstrukturen mit Membranen. Es ist zu beachten, dass in diesem Zusammenhang Projekte nur mit einer Vielzahl von Elementen und Punkten beschrieben werden können.

Um solche großen Projekte mit kleinem Speicheraufwand sehr schnell berechnen zu können, werden speziell für solche Fragestellungen konzipierte Algorithmen (Hyper Sparse Algorithmen) eingesetzt. Flexibilitätsellipsoide versetzen den Anwender in die Lage, das Verhalten der Struktur besser beurteilen zu können.

Für das hybride Modell (Stahl/Aluminium/Holz/andere + Membran/Folie) ermittelt Easy.Beam sämtliche Schnittgrößen, Verformungen, Lagerreaktionen und dimensioniert die Membran. Über integrierte Schnittstellen können die Berechnungsergebnisse (Schnittgrößen) der Primärstruktur an ein externes Programm zur Bemessung übergeben werden.

Da die Steifigkeiten einen erheblichen Einfluss auf die Kräfte in der Membran haben können, müssen in einem iterativen Vorgang die extern optimierten Querschnitte an Easy zur erneuten Berechnung übergeben werden.

Momentan bieten wir Schnittstellen zur externen Bemessung der Primärkonstruktion für folgende Programme an:

  • RStab
  • SCIA
  • SAP2000

Nicht nur für doppelt gekrümmte Oberflächen ist die Wechselwirkung zwischen der Membran und der Primärstruktur (Stahl- oder Aluminiumrahmen) von Bedeutung. Easy.Beam erlaubt durch präzise 3D-Modelle die Optimierung von z.B. Textilen Hallen. Dabei können die Querschnitte der Primärstruktur oft minimiert und dadurch Kosten eingespart werden.

Zurück zu EASY - Das Gesamtsystem

© technet GmbH

X

Wir verwenden Cookies

Wir nutzen Cookies auf unserer Website. Einige sind notwendig, während andere uns helfen, diese Website und Ihre Erfahrung zu verbessern.